惠阳邱律师教您如何出具借条
发布时间:2025-09-20 作者:惠阳民事律师邱文峰 18948272868/13825405288 来源:惠阳民事律师邱文峰18948272868/ 13825405288
案情简介
法院审理
法官说法
一般来说,“借条”是借款人向出借人开具的表明借款人有到期“还款赎条”义务的借款凭证,代表的是借款合同关系,能够最直接证明双方的借贷关系,证明力较强。“欠条” 是对以往双方经济往来的一种结算凭证,此种经济往来不一定是基于民间借贷关系,欠货款、租金等都可能是欠条的产生原因。“收条”是收到财物时接收人开具的证明这一交付事实的凭证,通常不会单独产生债权债务关系。一字之差,含义大相径庭。
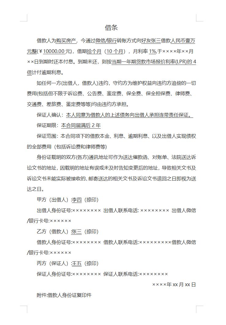
生活中如果向他人出借款项,尽量做到“有约在先”,要让借款人出具规范的借条,并保存转账记录等证据,留存好对方的身份证复印件,以减少将来的“唇枪舌战”甚至“对簿公堂”。为大家提供一个借条模板,若发生民间借贷可参照本样式出具借条。

法条链接
